-
[모각코 23-1] 5회차-Interaction Diagrams학교생활/23-1 '모여서 각자 코딩' 2023. 5. 2. 15:56728x90
목차
1. System Sequence Diagram
2. Operation Contract
3. Sequence Diagram
추가: Class Diagram 예시
System Sequence Diagram(SSD)
1-1. 시스템 시퀀스 다이어그램이란?
어떻게 동작하는가 보다는 무엇을 하는가에 초점을 맞춘 설명.
UML에는 “시퀀스 다이어그램”은 있지만, “시스템 시퀀스 다이어그램”은 없다1-2. 그냥 시퀀스 다이어그램과의 차이
시스템 시퀀스 다이어그램과 시퀀스 다이어그램과의 차이는 표현의 범위에 있다
시스템 시퀀스 다이어그램은 개발 중인 시스템의 인풋 아웃풋 이벤트를 표현하는 것에 집중한다.
일반적인 시퀀스 다이어그램이 외부 액터와 시스템 속 유스케이스의 시간에 따른 상호작용을 표현한다면
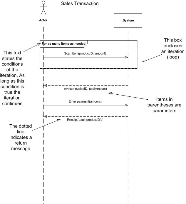
시스템 시퀀스 다이어그램은 외부 액터가 시스템과 상호작용하는 시스템 이벤트 시나리오를 표현하는 것이다.1-3. 시스템 시퀀스 다이어그램 예시
(1) Sales

(2) Uber

System Operation Contract
2-1. 시스템 오퍼레이션 컨트랙트란?
system operation contract 는 시퀀스 다이어그램을 구성하는 api 들을 말한다.
예를 들면, 시스템에서 발생하는 여러 input, output, 기타 이벤트 들을 말한다.
사용자와 시스템 간 상호작용으로 도메인 모델에서 변화가 일어나게 되는데, 그런 변화를 묘사하는 모델을 operation contract 라고 한다. 이때 해당하는 pre-condition, post-condition을 기록한다.
2-2. 들어가는 내용
- System Operation: ex) enterItem(itemID: ItemID, quantity: integer).. operation 명과 파라미터를 적어준다.
- Pre-condition : operation이 발생되기 전 상황, 가정, operation 발생 조건 등을 기술한다.
- Post-condition : operation이 수행된 이후 domain 모델의 object들의 상태를 기술한다. 위의 예시를 보면 새로운 instance가 만들어져서 새로운 association들이 생기고 어떤 class의 attribute가 수정되었고 등의 내용을 기술한다.Sequence Diagram
3-1. 시퀀스 다이어그램이란?
시퀀스 다이어그램은 특정 행동이 / 어떤 순서로 / 어떤 객체와 / 어떻게 상호작용 하는지를 표현하는 다이어그램이다.
시퀀스 다이어그램을 이용하면 use case를 디테일하게 알 수 있고, api 호출 등의 로직을 모델링 할 수 있어 시나리오를 파악하기에 좋다.
또한 시퀀스 다이어그램은 실시간 명세를 표현하는 데에 적합하다.* 시스템 시퀀스 다이어그램과의 차이점은 1-2 를 참고할 것.
3-2. 시퀀스 다이어그램 예시
(1) 로그인 페이지

출처: https://www.softwareideas.net/ 
https://creately.com/diagram/example/h9256rlo1/student-login-sequence-diagram-example (2) 도서관 관리 시스템

https://gitmind.com/kr/sequence-diagram-example.html
Class Diagram 예시
(1) 상속
728x90'학교생활 > 23-1 '모여서 각자 코딩'' 카테고리의 다른 글
[모각코 23-1] 7회차- 프로미스 객체 (0) 2023.05.15 [모각코 23-1] 6회차- 자바스크립트에서 함수는 일급시민이다. (0) 2023.05.02 [모각코 23-1] 4회차- OOAD(2) (0) 2023.04.06 [모각코 23-1] 3회차- OOAD (0) 2023.04.04 [모각코 23-1] 2회차- HTML/CSS 기초 궁금증 정리 (0) 2023.03.26