-
[모각코] 6회차 - clock cycle 과 instruction학교생활/22-2 '모여서 각자 코딩' 2022. 11. 15. 23:31728x90
언제부턴가 컴.구.라는 친구를 포기해버렸는데요,
심지어 이 문제,
중간고사 직전 문제인데도 아직도 이해안되는 부분이 있다면
믿으시겠습니까?

내가 이해 못한 부분:
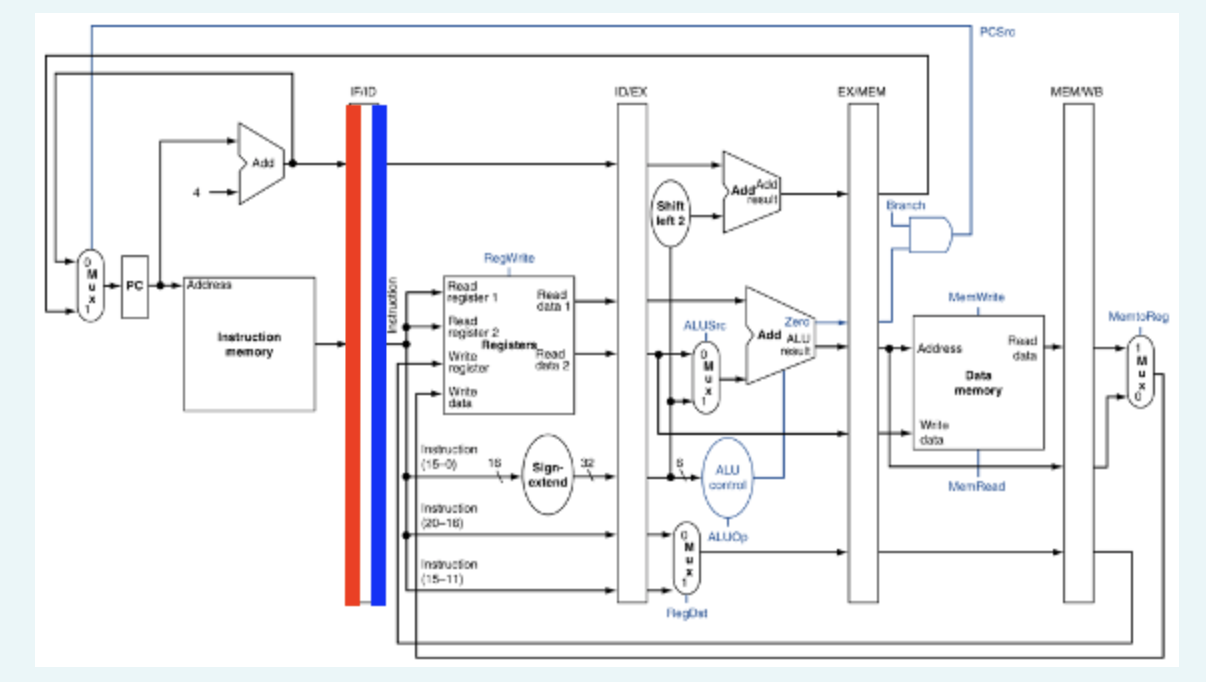
c2 일때 PC 값 0x0040 0034 아냐?
라고 생각한 이유:
c1 일때 0024 이니까 그 다음 라이징엣지에서 0028 그 다음 002c 그 다음 30 그 다음(c2가 있는 클락사이클의 라이징엣지) 34... 라고 생각함
유.레.카
라기에는 제가 눈뜬장님이었지만요
* 레지스터의 값이라는 것은 현재 저장되어 출력되는 값을 뜻합니다. 아직 저장되지 않은 레지스터의 값이 아닙니다.
저는 눈을 장식으로 달고 다녀요^^

그니까 아직 클락사이클이 끝난게 아니잖아...
pc+4와 pc instruction이 쓰이는 빨간 줄이 아니라 c1 직전 (0020) 이 IF/ID 에 쓰인 값을 구해야 했다는 뜻!
그렇다면 c2 의 pc 값이 0x0040 0030 이 맞죳

다 이해했니? 이제 그동안 베껴서 낸 퀴즈 15 16 17 풀자
ㄴ ㅠㅠ.....
728x90'학교생활 > 22-2 '모여서 각자 코딩'' 카테고리의 다른 글
[모각코] 5회차 - Cache 와 Redis (0) 2022.11.05 [모각코] 4회차 - SharedPreferences (0) 2022.10.31 [모각코] 3회차 - 모프 6주차 정리 (0) 2022.10.27 [모각코] 2회차 - JAVA 복사생성자(Copy Constructor) (1) 2022.10.12 [모각코] 1회차 - Docker (6) 2022.09.28